Стаж работы магазина Suzhou Industry City можно посмотреть на странице заказа товара.
*Внимание! Точную цену на данный товар Вы можете узнать непосредственно у продавца! На 27.04.2026 стоимость указанная на данной странице уже могла измениться! * Узнать цену *
Dianxiaobao_1
Dianxiaobao_2
Dianxiaobao_1
Dianxiaobao
1 шт х 1.5KW ER11 с водяным охлаждением шпинделя 220V квт. шпиндель с 4 подшипниками 80x200mm
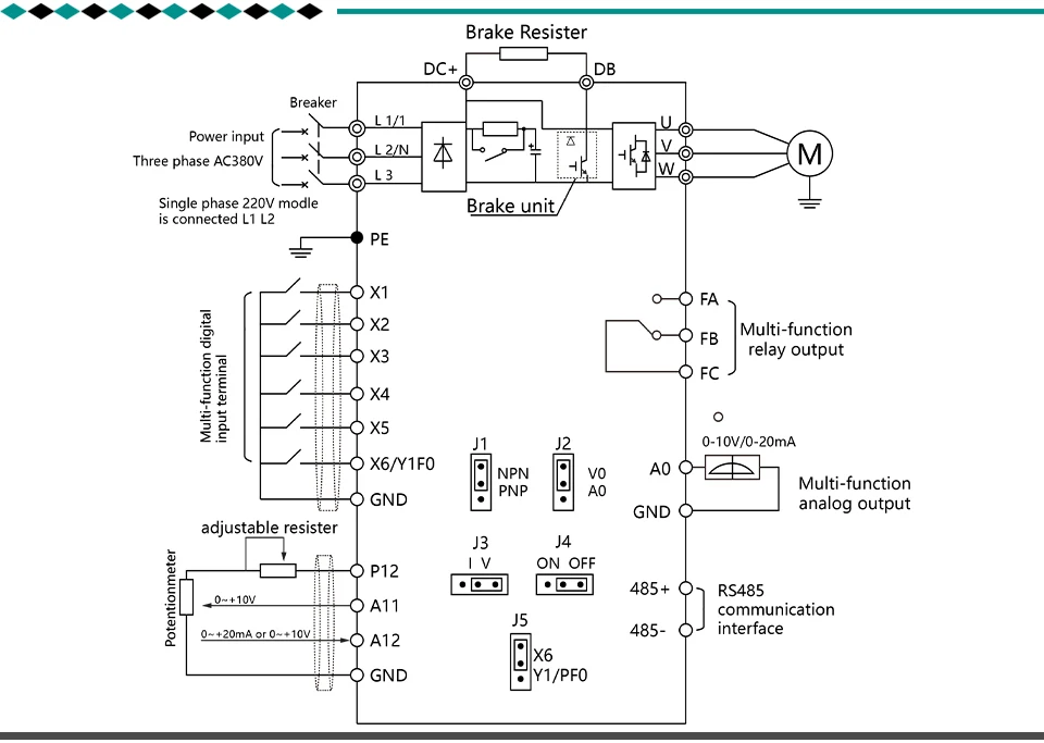
1 шт. x 1.5KW QL VFD/инвертор
Размер:80x200 мм (средний диаметр корпуса: 80 мм x длина: 200 мм)
Способы скорости:С помощью 3-х фазный инвертор с одним выходом и настроить преобразователь частоты для того, чтобы изменить скорость вращения шпинделя в режиме реального времени.
Охлаждение:Водяное охлаждение
Интерфейс питания:Дополнительный H20-4 штифтов водонепроницаемый воздушный разъем. К инвертору (U, V,) была подключена воздушная вилка с маркировкой «1», «2», «3», «4», «1», «2», «3», W), 4 подключенных инвертора заземления. (Обратите внимание! Наш шпиндель «4» подключается к GND, обещает персональную безопасность!)
Мощность:1,5 кВт (1 л.с. = 0735 кВт)
Напряжение:220vAC (в том случае, если вам нужно 110v/380v шпинделя, то, пожалуйста, напишите нам, спасибо)
Частота:0-400 Гц
Скорость:0-24000 об/мин
Выход:0,01 мм
4 шт. Полностью герметичные Угловые контактные подшипники
Тип подшипника:2 × 7002C P4 DT и 2 × 7002C P4 DT
Коллет:ER11
Диаметр Зажима: 7 мм, 6,35 мм, 6 мм, 5 мм, 4 мм, 3,175 мм, 3 мм, 2 мм, 1 мм для подавления массовых беспорядков (стандартный 6 мм)
Смазка для смазки
Основное применение:Гравировка для дерева, бамбука, обычной печатной платы, ПВХ, ПММА, пластика, duotone платы (ABS) и т. Д. Неметалла, также может гравировать на золото, серебро, медь, алюминий, pb и т. Д. Мягкая металлическая поверхность. (Пожалуйста, обратите больше внимания, это деревянный Рабочий шпиндель, может использоваться только для обработки дерева и алюминия, пожалуйста, не используйте его для стали. Если вам нужна стальная работа, пожалуйста, проверьте металлический шпиндель, спасибо!)
P4 радиально-контактные подшипники,2 × 7002C P4 DT и 2 × 7002C P4 DTУвеличивает срок службы шпинделя.(Новый тип, 4 подшипника)
Более длинная длина делает крутящий момент больше, более мощным.
Тщательная сборка делает шпиндель более точным.
Точность 0,01 мм. Коаксиальный градусов меньше, чем 0,0025 мм
Доставка в течение 4 дней, обещаем время доставки.
Мы являемся производителем шпинделей, мы предлагаем вам только лучшее качество и лучшую цену.

Входное напряжение:220V(+/-15%)
Входная Фаза: 1
Входная частота:48-63 Гц
Выходное напряжение:0-220 В
Выходная Фаза:3 фазы
Выходной ток:7А
Выходная частота:0-1000 Гц
Метод Contol:1. V/F contorl ;2. Управление вектором потока с открытым контуром
Намоточная машина, миксер, экструдер, резки, намотки, компрессор, вентилятор, насос, шлифовальная машина, конвейер, Лифт, центрифуга и другие машины контроля скорости.
Некоторые вопросы о инверторе
Не нужноНастройте инвертор самостоятельно, если вы не знаете, как это сделать, или он сделает шпиндель и инвертор легко гореть.
Пожалуйста, свяжитесь с нами, у нас есть руководства, видео и фотографии, которые помогут вам.






Температура рабочей среды шпинделя обычно составляет-10 ~ 40.
Перед установкой первой электрической головки шпинделя, повернутой вручную, следует чувствовать себя гибким, не блокирующим явление.
Шпиндель для сохранения и транспортировки, высокоскоростная смазка внутри подшипника изменится, клиенты должны работать на низкой скорости в течение 30 минут. 3000 об/мин, а затем следуйте за плохим увеличением, пробежите по 20 минут каждый. Шпиндель и инвертор должны работать вместе. Характеристики и параметры инвертора должны соответствовать параметрам шпинделей. (Из-за высокоскоростной смазки внутри подшипника состояние изменится, когда вы получаете шпиндель, может быть шум не нормальный. Пожалуйста, запустите его за 30 минут или даже больше, шум будет нормальным.)
Подключите шпиндель инвертора, трехфазный шнур питания инвертора должен быть паян в штепсельной вилке 1 (U), 2 (V), 3 (W) футов, 4 фута для Земли. После включения питания, чтобы наблюдать, соответствует ли ось вращения шпинделя направлению. Если несоответствие должно быть немедленно отключено, замените инвертор и шпиндель, соединенные двумя проводами трехфазного источника питания.
Во время нормальной работы шпиндель с воздушным охлаждением часто сталкивается с феноменом тепла, всегда проверяйте ли корпус шпинделя с воздушным охлаждением и засоряющую пыль воздуховода. При засорении пыли, чтобы быстро очистить. Если вы не Очистите устройство, его легко сжечь.
Каждый день перед использованием шпинделя должен работать на низкой скорости в течение 15-20 минут. Прижимная фрезы к шпинделю, коллетным газам, коллетам, резакам должна быть достаточно чистой. Хвостовик, вставленный в Коллет, должен быть больше 15 мм.
Шпиндель с водяным охлаждениемНеобходимо Используется с водяным насосом. В противном случае шпиндель скоро сломается.
Двигатель шпинделя переменного токаНеобходимо Используйте с инвертором. Мощность инвертора должна быть равна или больше, чем Мощность шпинделя. Перед использованием Установите параметры инвертора, подходящие для шпинделя. В противном случае шпиндель и инвертор сразу сломаются.
Когда вы используете шпиндель, шум не такой, как всегда, пожалуйста, немедленно остановите шпиндель. Вам может потребоваться заменить подшипники шпинделя.
1. Охлаждение разными способами: шпиндель с водяным охлаждением-это использование водного цикла для охлаждения тепла, генерируемого после высокоскоростного вращения шпинделя, шпиндельного двигателя с вентиляторным охлаждением.
2. Шум: двигатель шпинделя с водяным охлаждением в основном не шумит, но двигатель шпинделя с воздушным охлаждением очень громкий.
3. Жизненные аспекты: Шпиндельный двигатель с водяным охлаждением, обратите внимание на техническое обслуживание, часто изменяет воду или использование промышленных водяных охладителей, вентилятор шпинделя с воздушным охлаждением в основном путем продувки ветром тепла, передаваемого в радиатор, для достижения эффекта охлаждения.
4. Если вам нужно использовать для металла, твердой древесины, гранита, камня, вы можете выбрать металлический шпиндель. Металлический шпиндель намного лучше, чем деревянный шпиндель.
Если вы не знаете, как настроить инвертор или подключить Шпиндель к инвертору, пожалуйста, свяжитесь с нами. Мы поможем вам настроить его.

Шпиндель от производства-сборка-тест, и, наконец, Идеальная упаковка.
Мы гарантируем 100% безопасность для гостей.

Стоимость доставки
Наша продукция продается по всему миру.
Если вам нужно много товаров в то же время, пожалуйста, свяжитесь с нами заранее, чтобы подтвердить стоимость доставки.
Оплата:
Мы принимаем paypal кредит, банковский перевод, western union и т. Д.
Оплата должна быть произведена в течение 7 дней с момента окончания аукциона.
Проблемы и отзывы:
Пожалуйста, не делайтеОставьте любые негативные отзывы, прежде чем связаться с нами.
Мы честный и полезный поставщик, мы постараемся сделать все возможное, чтобы решить проблемы с вами.
Ваше удовлетворение очень важно для нашего магазина, поэтому, пожалуйста, свяжитесь с нами, прежде чем вы захотите оставить отрицательный отзывы.
Большое спасибо заранее.
Возврат:
Если выНе доволен С нашей посылка, как продукт поврежден, пожалуйста, не подписывайте его и немедленно свяжитесь с нами.
Если это возможно, пожалуйста, сделайте несколько фотографий или сделайте небольшое видео об этом. Это поможет нам решить проблемы.
Примечание:
Мы можем произвести продукт согласно дизайну нашего клиента.
Если вам нужно что-то очень особенное, пожалуйста, свяжитесь с нами об этом.
Мы готовы помочь вам в этом.
Dianxiaobao_3
Dianxiaobao_4
Dianxiaobao_3
Dianxiaobao_4
Отзывы о других товарах
Рената: Меня всегда заботит и чистота в доме, и эстетичность тоже не последнюю роль играет. Особенно любимые места- это кухня и ванная. Все время покупаю какие-то красивые ве...
Читать полностью...
Анна Дмитриевна: У меня на работе намечался корпоратив, хотелось выглядеть красиво, но в то же время сдержанно. Решила подобрать здесь для себ...
Читать полностью...
Сергей: Купил себе такой телефон из-за оптимального сочетания цены и качества гаджета. Нравится его стильный внешний вид, большой и качественный ...
Читать полностью...
Надежда: Мне понравилось, что у этой футболки большой выбор размеров и я без проблем отыскала себе футболку по размеру. Качество среднее, не буду расхвали...
Читать полностью...
Тая: Я купила себе сразу три таких бюстгальтера в разных цветах. Бюстгальтеры оригинальной формы, за счет этого хорошо смотрятся. Но сам...
Читать полностью...
Елена: Часто по дому разбросаны разные вещи. В основном это детская одежда и игрушки. Далеко не всегда имеет смысл все это раскладывать в шкафах ...
Читать полностью...
Данный товар, можно так же приобрести с кэшбэком до 5%! Подробнее тут: