Стаж работы магазина fpv racing drone Store можно посмотреть на странице заказа товара.
*Внимание! Точную цену на данный товар Вы можете узнать непосредственно у продавца! На 19.04.2026 стоимость указанная на данной странице уже могла измениться! * Узнать цену *
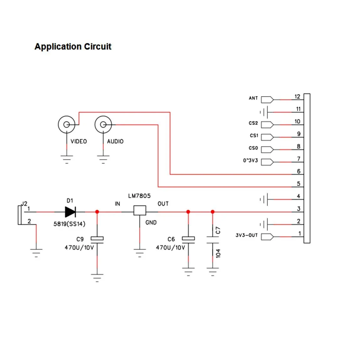
331 Модуль приемника:
Особенности продукта:
Источник питания: + 3,3 ~ 5,0 V, потребляемый ток: 200mA, макс
Для fpv приемника для очков и мониторов.
Для DIY hobby fan и hams.
Поддержка аудио и SPI.
Подходит для очков fatshark.
Характеристики:
Источник питания: + 3,3 ~ 5,0 V
Потребление тока: 200 мА, Макс.
Рабочая температура:-10 ~ + 65 °C
Температура хранения:-30 ~ + 85 °C
Рабочая влажность: 85% относительной влажности
RF:
Диапазон приема частот: 5645 ~ 5945 МГц
Напряжение постоянного тока соотношение волны: 2:1
Система демодуляции: FM/PLL
Если: 480 МГц
ANT. Входное сопротивление: 50Ω, Typ.
Стабилизация частоты: ± 100 кГц
Точность частоты: ± 100 кГц
Управление: PLL
Вход LO утечка:-55dBm
Чувствительность приема:-93dBm
Диапазон входного уровня:-93 дБм ~ + 5 дБм
Видео характеристики:
Сопротивление видеовыхода: 75Ω, Typ.
Уровень видеовыхода: 1Vp-p, Typ.
Полярность видео: отрицательный
Частота видеосигнала: ± 5 дБ, макс. 50 Гц ~ 6 МГц
Дифференциальный коэффициент усиления антенны: ± 5%, Max
Дифференциальная Фаза: ± 5 градусов, Макс.
3Db в том случае, если широкополосный: 16,5 МГц
S/N:38 дБ, мин
Аудио:
Сопротивление аудиовыхода: 2KΩ, Typ.
Уровень аудиовыхода: 1 ± 0,2vp-p, Typ.
Диапазон частот аудиовыхода: 100 Гц ~ 20 кГц
Аудионоситель: 6,5 МГц (AL)
Точность аудионосителя: ± 30 кГц
S/N (50 Гц ~ 15 кГц): 50 дБ, мин
THD :( 50 Гц ~ 15 кГц, 3 vp-р): 1,5%, макс
Входное напряжение аудио: 1.0Vp-p , 1 кГц
Посылка включает в себя:
1 x модуль приемника 331
Демонстрация товара:





351T 5,8 GHz 40CH FPV передатчик Модуль:
Особенности:
Напряжение питания: 5 В.
Сопротивление: 75 ω.
Входное напряжение аудио: 1. 0vp-p.
Мощность Tx: 25 МВт/200 мВт/600 мВт.
Подходит для очков fpv.
Характеристики:
Тип модуляции: FM
Частота передатчика: 5645-5945 МГц
Температура: -10 ℃ ~ + 60 ℃
Входное напряжение видео: 1.0Vp-p,150 (IRE)
Входное напряжение аудио: 1.0Vp-p (синусоидный волновой сигнал) 1 кГц
Напряжение питания: 5 В
Потребление тока: 600 мВт: 500-560mA
200 МВт: 300-360ма
25 МВт: 190-230mA
Входное сопротивление: 75 Ω
Пиковое отклонение: 1,2 МГц
Мощность Tx: 600 мВт: 26-28dBm
200 МВт: 22-24dBm
25 МВт: 13-15dBm
Уровень аудиоподносителя: -26- -30 dBc
Посылка включает:
1x351T модуль передатчика





Отзывы о других товарах
Влада: Очаровательное платье для девочки. Легкое, изящное, оно особенно подходит для жаркого летнего дня. Именно такое платье - сарафан искала для поездки с р...
Читать полностью...
Анна Дмитриевна: У меня на работе намечался корпоратив, хотелось выглядеть красиво, но в то же время сдержанно. Решила подобрать здесь для себя платье. Увиде...
Читать полностью...
Елена: Комплект до безумия крутой, загорелась им как только он появился на сайте. Потом, правда, какое-то время ждала скидки - и дождалась. Сразу с восторгом заказала себе, ...
Читать полностью...
Лариса: Довольно не плохие колготки, дочка просто в восторге от этих кошечек. По качеству могу сказать что они не сильно пачкаются , мягкие на ощупь и са...
Читать полностью...
Сергей: Считаю, что за такие деньги- идеальный вариант для конца зимы и первого месяца весны. Когда погода уже не такая холодная и можно себе позвол...
Читать полностью...
Марина: Надо сказать, что вещь очень интригующая. Купила себе к 8 Марта, осталась очень довольна. Безумно переживала подойдёт ли раз...
Читать полностью...
Данный товар, можно так же приобрести с кэшбэком до 5%! Подробнее тут: